Un estudio de la MedUni de Viena encontró que la inhibición farmacológica de una enzima que desempeña un papel central en el metabolismo de las grasas promovió la salud hepática y redujo el hígado graso, la inflamación y la remodelación fibrótica.
La enfermedad hepática esteatósica asociada a disfunción metabólica (MASLD, anteriormente conocida como enfermedad del hígado graso no alcohólico [NAFLD]) es la causa más común y de rápido aumento de enfermedad hepática crónica en todo el mundo, que puede conducir a cirrosis hepática y cáncer de hígado a través del desarrollo de esteatohepatitis (MASH, anteriormente NASH) y, por lo tanto, representa un desafío significativo para el sistema de atención de la salud. A pesar de la modificación del estilo de vida y la reciente aprobación de nuevos medicamentos, el desarrollo de enfoques terapéuticos específicos sigue siendo una preocupación urgente.
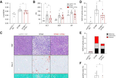
El estudio dirigido por la División de Gastroenterología y Hepatología de la MedUni de Viena, se centró en bloquear la ATGL (lipasa de triglicéridos adiposos). Esta enzima desempeña un papel central en el metabolismo de los lípidos al mediar el primer paso en la descomposición intracelular de los triglicéridos almacenados. El efecto del inhibidor enzimático específico de la ATGL, la atglistatina (ATGLi), se investigó en modelos preclínicos.
En ratones que desarrollaron MASH como resultado de una dieta rica en grasas y una intervención química, el uso de ATGLi mejoró significativamente la salud del hígado, redujo la grasa y la inflamación hepáticas y disminuyó la remodelación fibrótica. Estos efectos se lograron al interferir con la vía de señalización de PPARα y promover la síntesis de ácidos biliares hidrófilos.
La inhibición de ATGL no solo actúa localmente en el hígado, sino que sorprendentemente también tiene un efecto positivo en la composición de los ácidos biliares y la absorción de grasas en el intestino. Esto abre nuevas perspectivas para el tratamiento de MASLD y MASH. Este trabajo crea las bases para el desarrollo de nuevos enfoques farmacológicos que se dirijan específicamente a la fisiopatología de la enfermedad.
La incidencia de la enfermedad hepática esteatósica asociada a disfunción metabólica (MASLD), anteriormente conocida como enfermedad del hígado graso no alcohólico (NAFLD), está aumentando drásticamente en todo el mundo y supone una carga para la salud pública. Las principales causas son los hábitos de vida poco saludables y la sobrealimentación, y la MASLD también es una consecuencia importante de la obesidad y la diabetes.
En la actualidad, un tercio de la población ya está afectada por MASLD y la tendencia va en aumento. Actualmente, la reducción moderada de peso y el medicamento Resmetirom se consideran medidas efectivas, pero se necesitan urgentemente nuevos enfoques farmacológicos. Comprender los mecanismos subyacentes es esencial para el desarrollo de terapias dirigidas.
Los resultados se publicaron en el Journal of Hepatology.


No hay comentarios :
Publicar un comentario